您当前的位置:首页 > 新闻中心 > 社会资讯

武汉第二次核酸筛查“大会战”:日均100万人的检测能力哪里来

时间:2020-05-13 10:19:06  

  第一财经记者获得的武昌区方案显示,筛查对象为全体居民,重点人群必须100%涵盖。筛查项目为“新冠病毒核酸+血清抗体检测”。

  值得注意的是,这一方案划定了9类人员为“重点人群”,范围较之前有了显著扩大。

  

 

  增加抗体检测

  5月12日,第一财经记者采访武汉多个区级证府了解到,目前,各区正在制定具体的实施方案。

  武汉市属医院人士对第一财经记者表示,“十天大会战”的10天时间期限对武汉的社会组织、检测产品的保障能力都是一次考验,“1000万人口10天全部测完,一天就是100万的检测量,这对武汉数万名医护人员的精力和体力也是一次考验”。

  “原本是计划在4月8日武汉全面解封之前先全员核酸检测的,但考虑到波及面太大,对复工复产的影响难以评估,最后就圈定了一个更精细的检测范围。”上述知情人士说。

  该人士说的检测范围指的是,武汉此前对全市教师、医务人员、公共交通工具服务人员、大型商场等公共场所服务人员、监所和养老机构人员等五类人员,在复工上岗前全面开展核酸检测,做到应检尽检。同时,对普通人群实行愿检尽检,机关、企事业单位和个人等有检测意愿的纳入愿检尽检范畴。

  10天,1000万人口,日均需要100万的检测能力,这个能力哪里能提供?

  4月19日,湖北省新型冠状病毒肺炎疫情防控工作指挥部召开第78场新闻发布会,武汉市人民证府副市长李强表示,武汉市现有53家核酸检测机构,211个核酸检测点,日均检测能力4.6万人次。

  “据说要全部交给第三方检测公司。”当地一位疾控部门的专家对第一财经记者表示。

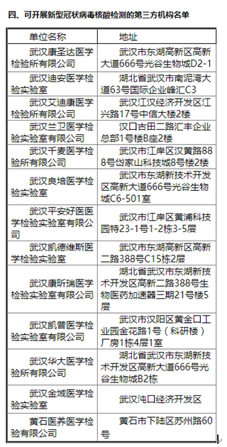
  武汉本地的第三方检测机构有多少?在4月21日,湖北省公布了一批可开展新型冠状病毒核酸检测的第三方检测机构名单,其中,在汉的检测结构有12家。

  

 

  第一财经此前的调查过程中发现,这些第三方检测机构的日均检测能力在5000~3万人次之间。即便这12家的日均检测能力都提高到3万,一天的检测量也只有36万人次,加上医疗机构的4.6万人次,与所需日均近百万的检测量还存在一定距离。

  上述医院人士认为,两个月前对全员进行核酸检测很有必要。“到了现在,对60岁以上的人员做核酸检测就可以了,60岁以下的则做抗体检测。这样做可能更有效率。”其对第一财经记者表示。

  中国疾控中心流行病学首席专家吴尊友接受媒体采访时也指出,在那些没有病例的社区,就没有必要人人都做筛查了,主要对重点岗位、重点人群、重点社区的人来做大规模的筛查。

  利于武汉经济复苏

  尽管对于全员检测的必要性,医学界还存在不同意见,但商业界和经济学界却举双手赞成。

  事实上,早在4月初,复星国际董事长郭广昌便提议,武汉可通过全面检测的方式,减少疫情二次暴发的可能性,助力社会尽快恢复正常生产生活。

  针对武汉全面检测,郭广昌还算了一笔经济账:“现在检测成本人均200元人民币左右,按照武汉1100万市民来算,全部做一遍需要22亿元,听起来数字不小。但如果不检测,大家心里有恐惧,很多企业没办法复工复产,服务业更是没人光顾,光一天的损失就达到60亿元。而且,随着核酸检测进一步规模化、规范化,成本其实会更低。”

  武汉大学新民营经济研究中心主任罗知认为,虽然检测成本不低,但带来的经济收益和社会效益都远大于付出。

  首先,现在武汉的企业到外地开展业务,或者外地企业来武汉开展业务,都非常难。主要原因就在于外地认为武汉带病毒,甚至武汉的产品都带病毒。做了全员核酸检测,就是告诉外界,武汉目前的真实情况,减轻对武汉的顾虑。

  第二,全员核酸检测也有利于武汉商业的恢复。虽然已复工复产一月有余,但武汉商业仍非常萧条。大面积的商铺退租、倒闭,街面上有近半的店铺都是关门的。个中原因有二:一是居民实际收入或预期收入下降,导致不敢花钱消费,二是大家对在外消费的安全性还有所顾虑。全员检测至少可以消除第二个顾虑,让大家敢于上街,敢于消费,有利于商业的复苏。

来顶一下
返回首页
返回首页
发表评论 共有条评论
用户名: 密码:
验证码: 匿名发表
推荐资讯
相关文章
    无相关信息
栏目更新
栏目热门